Focused Intervention Funding (FIF)
Focused Intervention Funding (FIF) replaces Local High Needs Funding (LHNF) from 1st April 2026. FIF is being introduced to replace some elements of LHNF and support Children and Young People (CYP) for whom a short-term intervention will enable them to make progress in a mainstream setting without the need for an EHCP.
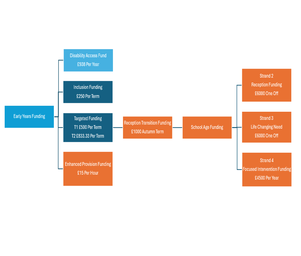
It is a non-statutory, discretionary funding system designed to support children and young people (CYP) with emerging needs and for CYP who have needs that fall outside the EHCP process. It is managed locally within the nine different “Delivering Special Provision Locally” (DSPL) areas although funding is paid out centrally into school budgets. This is top-up funding to provide the cost of provision which exceeds the first £6000 which should be provided from the school’s Notional SEN Budget. It is for time-limited interventions and provision which go beyond Ordinarily Available Provision and reasonable adjustments. Children should be attending a school in Hertfordshire to be eligible to receive this funding.
Panels may decide that further professional input/support may be more appropriate than a funding allocation.
FIF will focus on five specific areas:
- Strand 1: Early Years Enhanced Provision Funding - This is for early years children prior to Reception, in PVI’s, maintained Nursery Schools, school nursery classes and childminders with established, complex and ongoing SEND needs. Children who require personalised, high‑level and often sustained provision, that exceeds what can be delivered through Ordinarily Available Provision and other EY SEND funding streams. For further information please refer to The Early Years Funding Guidance.
- Reception Transition Funding – To provide additional, time‑limited support for children with emerging SEND needs as they transition from Nursery into Reception. The funding enables the receiving school to put in place continuity of strategies, early interventions and environmental preparations that reduce barriers to settling, engagement and early learning during the Autumn term.
- Strand 2: Reception Funding - This will be for children arriving in reception with complex SEND needs who are new to the education system with no external professional support or funding already in place.
- Strand 3: Children with life changing needs. This is for children who have experienced life changing medical needs which prevents them from accessing their learning or who are new to the country with complex needs and where schools will need immediate funding in order to be able to provide support. These will be severe and significant life-changing needs and as a result these children and young people will require an EHCNA.
- Strands 4a) and 4b) Focussed Intervention Funding. This is for those with emerging needs and at a mainstream school and not on the journey for an EHCP.

FIF applications MUST be sent to: DSPL3FIF@amwell.herts.sch.uk
The table below shows the proposed timelines/dates of the cluster meetings and Focused Intervention Funding (FIF) Panels:
|
Application Deadline |
Cluster Meetings |
Panel Date |
|
27th April 2026 |
5th - 11th May |
18th May (10am) |
|
22nd June 2026 |
30th June – 6th July |
13th July (10am) |
|
21st Sept 2026 |
29th Sept – 5th Oct |
12th Oct (10am) |
|
16th Nov 2026 |
24th – 30th Nov |
7th Dec (10am) |
|
11th Jan 2027 |
19th – 25th Jan |
1st Feb (10am) |
|
22nd Feb 2027 |
2nd – 8th March |
15th Mar (10am) |